注册
|
个人登录
|
团体登录
首页
标准化活动
社会团体
团体标准
监督抽查
良好行为评价
教育与培训
出版物
常见问题
热点关注:
广东省云计算应用协会关于数智赋能医疗健康发展研讨会暨三项团体标准草案第一次制修订工作会议的通知
more
广东省云计算应用协会关于数智赋能医疗健康发展研讨会暨三项团体标准草案第一次制修订工作会议的通知
[2025-10-16]
会议动态 | 第三十二届中国汽车工程学会年会暨展览会参会邀请
[2025-10-13]
中国汽车工程学会引领性团体标准—“乘用车越野性能评级方法”发布会即将在京举办
[2025-10-13]
中国内燃机工业协会关于召开中内协标工委和中机标协内专委2025年联合年会暨团体标准审查、立项评审的通知
[2025-10-08]
中国农业技术推广协会关于极地深海微生物肥料团体标准宣贯暨中国抗盐生根菌品类发布会的通知
[2025-09-30]
社会团体
当前位置:
首页
> 社会团体
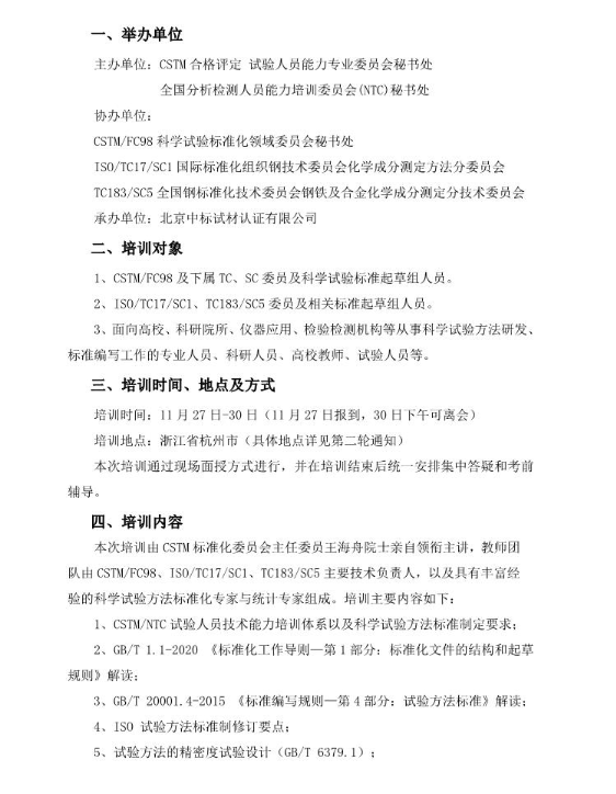
中关村材料试验技术联盟 关于举办“2024年第二期CSTM NTC科学试验方法标准化高级人才培训班”的通知(第一轮)
2024-11-06
附件:
合并附件.docx