发布人:中国汽车工程学会
发布时间:2026-03-17
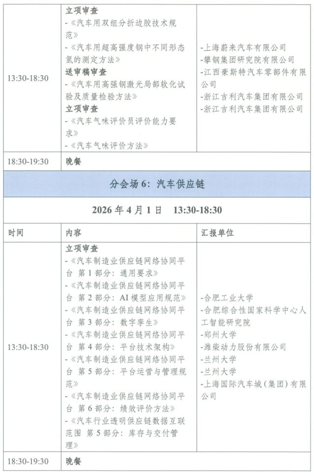
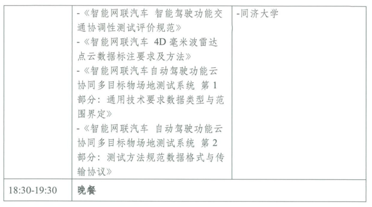
各有关单位: 中国汽车工程学会定于3月30日-4月2日在北京组织召开2026年度第一次中国汽车工程学会标准系列审查会议。本次标准系列审查会议拟组织55项新项目提案的立项审查及15项标准送审稿审核,涉及电动汽车、智能网联汽车、整车及零部件测试、汽车材料应用与轻量化、汽车供应链等技术领域。现诚邀各单位派代表参加,会议详情如下: 一、会议时间及地点 会议时间:2026年3月30日-4月2日 会议地点:北京·辰茂鸿翔酒店(北京市海淀区龙翔路15号) 住宿:预订辰茂鸿翔酒店,请报“中国汽车工程学会标准”。普通间440元/间(单早),酒店经理:柳静,18911091980。 二、组织单位 主办单位:中国汽车工程学会 承办单位:中国汽车工程学会标准化工作委员会 三、会议规模 本次会议会期4天,按照技术方向设置7个会场,预计参会代表200人左右,主要来自整车、零部件、高校及科研机构、检测认证机构等,会议日程详见附件。 四、联系方式 中国汽车工程学会 标准管理部 程 蕊(女士):18515929229 chengrui@sae-china.org 五、会议日程
|







